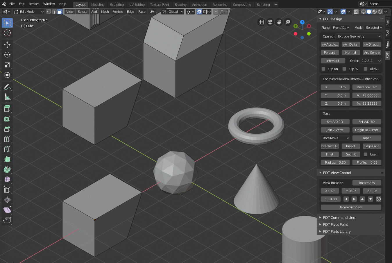
View Control

The Menu for View Control.

../../../_images/addons_pdt_view_1.png

This section deals with the View Control section of PDT, this menu uses its own variables.

Rotate Absolute:

This button will rotate the view using absolute rotational values as set in the three inputs underneath. These are X, Y & Z rotations and should be entered as degrees, not radians. A rotation of 0,0,0 is the same as Blender Top view.

Uses: X Rot, Y Rot & Z Rot.

Example 1: Rotate view 25 in X, 17 in Y and 90 in Z, set X Rot, Y Rot & Z Rot to 25, 17 & 90 respectively, click Rotate Abs button.

The next row of icons Orbit the view about its horizontal & vertical screen axes, or Roll the view about its normal axis to your screen. All of these 5 options use the Angle input from this menu.

Orbit Left:

Set Angle, click Orbit Left icon (Left Arrow), view rotates about its vertical axis.

Orbit Right:

Set Angle, click Orbit Right icon (Right Arrow), view rotates about its vertical axis.

Orbit Up:

Set Angle, click Orbit Up icon (Up Arrow), view rotates about its horizontal axis.

Orbit Down:

Set Angle, click Orbit Down icon (Down Arrow), view rotates about its horizontal axis.

Roll View:

Set angle, click Roll View icon (Roll), view rotates about its normal axis to your screen.

Isometric View:

This button sets the view orientation to what a Draughtsman understands as a true Isometric view. This is achieved by rotating a Front view 45 degrees about its vertical axis, then 35.2644 degrees about its horizontal axis. In the system this is achieved using an Absolute View Rotation of:

Quaternion(0.8205, 0.4247, -0.1759, -0.3399)

../../../_images/addons_pdt_view_2.png

The Top Plane Axes Appear to be at 30 degrees to the View’s Horizontal Axis.